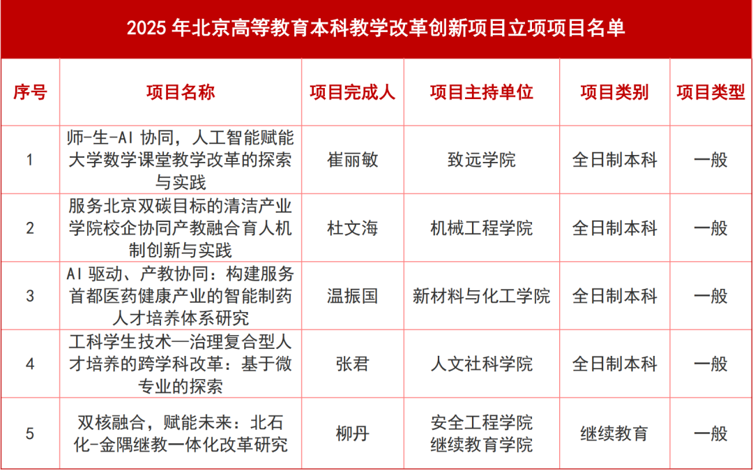
近日,北京市教育委员会公布了2025年北京高校本科教学项目建设评选结果。我校获评北京高校优质本科课程、优质本科基本教学资源、优秀基层教学组织、本科教学改革创新项目、优秀教学创新示范案例、产学研深度协同育人平台等6大类、25项荣誉,为学校新一年教育教学高质量发展实现开门红。








北京市教委系列本科教学项目建设,旨在深化高等教育综合改革、夯实教学基础、提升育人质量,服务首都教育高质量发展。自申报工作启动以来,学校教务处第一时间响应部署,联合各教学单位周密部署、细致服务,全面做好政策解读、材料打磨、遴选推荐与统筹上报,以务实高效的工作保障申报质量,充分展现了我扎实的教学建设功底与强劲的育人活力。
未来,学校将持续深化教学改革、激发育人活力,不断提升人才培养质量,为加快建设特色鲜明高水平应用型大学续写高质量发展新篇章。
作者:金红梅 / 编辑:王莉鑫 审核:李林琳 来源:教务处