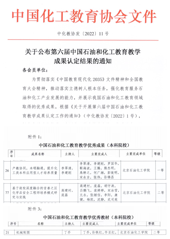
近日,中国化工教育协会公布了第六届中国石油和化工教育教学成果认定结果,由我校新材料与化工学院李翠清教授团队主持的“产教协同,本硕融通,提升化工类本科应用型人才培养质量”教学成果荣获2022年中国石油和化工教育教学优秀成果一等奖;安全工程学院高建村教授团队主持的“基于政校深度融合的首善之区化学品安全工程师培养模式研究与实践” 荣获2022年中国石油和化工教育教学优秀成果二等奖,机械工程学院丁乔教授团队主编的《机械制图》荣获2022年中国石油和化工教育教学优秀教材二等奖。

中国石油和化工教育教学成果奖由中国石油和化学工业联合会、中国化工教育协会联合设立,旨在提高我国石油和化工教育教学水平,促进石油和化工教育更好地服务行业经济发展,是全国石油化工领域重要的行业奖项。本次评选工作共收到来自高等本科院校、职业院校、企业和国家开放大学石化学院学习中心等会员单位500余项成果(含论文、教材)。经过专家初审、复审等程序,共认定本科院校优秀教学成果86项、论文25项、教材23项;我院3项成果入围。
本次获奖成果是我校教师在教育教学岗位上,经过多年艰苦努力取得的创造性成果,也是我校长期重视并致力于一流本科教育建设、扎实推进教学改革、创新人才培养模式、不断提升服务首都四个中心建设能力等方面努力探索的成果。广大教职员工要结合实际情况,认真学习、借鉴和应用这些获奖成果,进一步加强教学工作,持续提升教学水平和人才培养质量,努力培养和造就更多适应首都经济建设和社会发展需要的高素质人才,全员全力将北京石油化工学院打造成新时代首善之区工程师的摇篮。
(教务处)