近日
我校师生出征
第十一届全国大学生物理实验竞赛(创新)
斩获一等奖1项、二等奖2项、
三等奖2项、优秀奖1项
并荣膺“优秀组织奖”
创下我校参加此项赛事以来的历史最佳成绩

作为物理学类学科竞赛中极具影响力的国家级赛事,本次竞赛吸引了全国722所高校、3260支参赛队伍及18985名师生踊跃参与。经严格选拔,最终331所高校的750支队伍脱颖而出,跻身现场决赛。
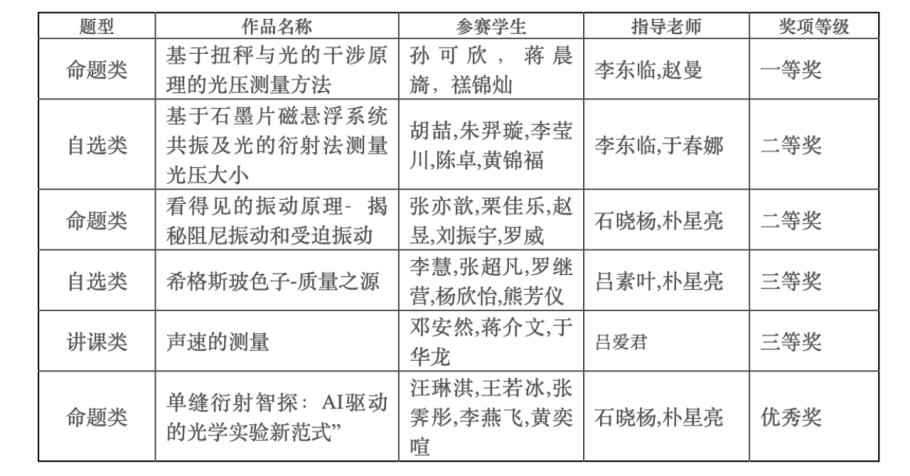
我校高度重视此次赛事,共选派6支队伍出征本届国赛。其中,由李东临、赵曼老师指导的团队凭借优异表现,成功晋级全国总决赛,其余队伍则历经初赛与决赛的多轮激烈角逐,最终,斩获一等奖1项、二等奖2项、三等奖2项、优秀奖1项。与此同时,我校因赛事组织工作成效显著,荣膺“优秀组织奖”。



全国大学生物理实验竞赛(创新)(CUPEC)由国家级实验教学示范中心联席会物理学科组、全国高等学校实验物理教学研究会、教育部大学物理课程教学指导委员会大学物理实验专项委员会及中国物理学会物理教学委员会联合主办,是物理实验类唯一的国家级赛事。赛事旨在激发大学生对物理实验及课外科技活动的兴趣,挖掘创新潜能,在实践中锤炼创新精神与实践能力,提升团队协作意识和综合素质。
我校学子在北京市的竞赛和全国大赛中都取得了优异成绩,成绩在北京市名列前茅,受到北京市竞赛组委会的高度关注。凭借突出的指导成效,我校竞赛主要指导教师李东临老师受邀在“第十八届北京市大学生物理实验竞赛赛后研讨会暨北京高校物理实验与实验室建设研讨会”上,以《仰望星空的物理学-谈物理实验竞赛作品中的情怀与想象力》为题作指导经验分享报告。报告反响热烈,收获了各校参会教师的高度评价。
李东临老师介绍:“连续两年的推荐直通车作品,并非普通的一等奖,而是所在题目组的第一名。能连续两年蝉联题目组第一,这在北京市各高校中堪称创纪录的突破,绝无仅有。也正因为这份硬核成绩,我们才获得了宝贵的发言机会。这次能站上讲台分享经验,本身就是一种跨越。” 这番话既彰显了团队的扎实实力,更印证了学校在物理实验教学领域的突破性成就。

在参赛团队看来,竞赛的真正价值从不是追求数据的精准或技术的复杂,而是提供 “重现发现” 与 “思想实验” 的舞台。一项优秀的实验作品,不仅需要坚实的技术作为支撑,更要有被科学情怀赋予灵魂、被想象力拓展边界。这份理念,早已深深融入参赛团队中,成为学子们科研探索的内在驱动力。
参赛团队始终坚持,想象力是让思想能够超越现有仪器和认知边界的翅膀,它让参赛学生敢于提出“如果……会怎样?” 这样的问题,并将抽象的物理概念,转化为精巧的实验装置,引导学生与历史上伟大的物理学家产生思想共鸣,将实验室里的微小实验与宇宙的宏大图景相连。
多年实践中,参赛团队总结出 “选题、溯源、转化、实现” 的四步方法论,从敢于追问真正值得探索的“大问题”,到追溯物理学史的思想脉络,再到将抽象思想转化为清晰物理图像,最终用专业原理实现落地,这套思路让参赛团队在探索中不仅收获成绩,更锤炼了创新精神。
他们坚信,“一个优秀的实验作品,绝不仅仅是一台精密的仪器。它更像一座桥梁,一座连接着过去与未来、思想与现实的桥梁。它将我们小小的实验室,与那片无垠的、等待我们去探索的物理星空紧密相连。”
一直以来,学校秉持“以赛促学、以赛促教”的理念,高度重视学科竞赛在人才培养中的牵引作用,将竞赛成果转化为教学改革的动力,持续深化物理实验教学改革与创新,着力提升教学质量与高素质创新性人才培养效能,为学子成长成才筑牢坚实根基。未来,学校将以学科竞赛为纽带,推动教学实践与科研创新深度共振,鼓励更多学子在学科竞赛的舞台上锤炼本领、绽放光彩,为加快建设高水平应用型大学注入强劲动能。
编辑:卢甜、茆云杰 审核:李林琳 来源:致远学院