人文社科学院学子在第十九届全国高校商业精英挑战赛文旅与会展创新创业实践竞赛中斩获佳绩
时间:2025-12-05 04:23:40 来源:旅游与会展系作者:陈巧、杜立睿
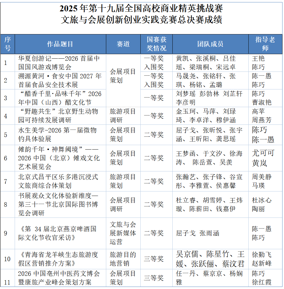
2025年11月26日,2026年(新加坡)国际商务会展策划大赛中国地区选拔赛暨第十九届全国高校商业精英挑战赛文旅与会展创新创业实践竞赛总决赛分组赛在线上圆满落幕。作为入选全国普通高校大学生竞赛榜单的国家A类赛事,本次大赛吸引了全国31个省、自治区、直辖市数百所高校的14000多支队伍同台竞技,相比往年,竞争更为激烈。总决赛线上赛结束后,从全国参赛项目一等奖获奖作品中评选出了295项入围参加中国地区选拔赛暨总决赛精英赛,并于11月21至23日在浙江永康举行。人文社科学院旅游与会展系学生团队在陈巧、陈一愚、黄岚、陶丽、王艳、尤可可、高苹、周美静等15位教师的悉心指导下,共11支参赛队伍凭借扎实的专业素养与创新的策划方案脱颖而出,斩获国家级奖项11项——其中一等奖4项、二等奖5项、三等2项,学校获最佳院校组织奖,15位指导老师荣获最佳指导教师奖。其中,由陈巧、陈一愚、王艳三位老师指导的2支队伍成功入围中国地区选拔赛暨总决赛精英赛,分别获得精英赛小组赛第4和第5名好成绩,将代表大陆地区高校赴境外参加2026年的多项国际赛事。



赛事启动以来,人文社科学院高度重视竞赛的组织参与工作,提前部署、统筹规划。本届赛事中,我学院参赛规模再创新高:经初赛选拔,67名学生晋级北京市赛(省赛),最终47人跻身全国总决赛并成功获奖,获奖率高达77%,远超全国平均水平。在获奖队伍中,一等奖获奖比例占全国参赛院校前列,其中50%的一等奖团队成功入围国际赛选拔赛,表现尤为亮眼。
该赛事自2007年创办后已连续举办19届,并从2021年起连续5年被纳入教育部高教学会“全国普通高校大学生竞赛排行榜”,是我国文旅与会展教育领域规格最高、规模最大、参与院校最多、产教融合深入、国际对接广泛的综合实践平台和学科竞赛活动。
大赛成绩既是对我校旅游与会展专业长期坚持“以赛促教、以赛促学、以赛促创”教学理念的的生动彰显,更是对学校人才培养质量的高度认可。未来,我们将持续深化以学科竞赛为关键抓手的育人机制,以赛赋能,不断提升学生的专业实践能力与创新创业素养,为文旅会展行业输送更多德技并修的高素质复合型人才,助力行业高质量发展。
